As a follow-up to this post, my first PCB has arrived from the printer! She's a beauty (to my eyes, at least)...and so tiny!
I used my multi-meter to ensure that all the connections go where they are supposed to go, and to confirm that the connections do not go where they are not supposed to go. It looks like it's time to solder in the components and give it a go!
(Note, this'll also be my first time soldering surface-mount components...I designed the board with one SMT cap on the front and one SMT cap on the, just to give me a reason to give SMT soldering a try. I'm hopeful!)
Follow-Up: I finally assembled the PCB. Check it out here!
Sunday, September 15, 2013
Saturday, September 7, 2013
Rockin' the Casio
Sometimes, when you're away from home but still need the feel of some synth keys under your fingers, you just gotta go with whatever available locally.
So I'm attending a conference in Boston. I'm staying at a friend's house. I didn't bring any of my synths (I mean, really, traveling to a non-music conference with one's synth would be a little silly). The chaos of the traveling and of the schmoozing and meetings has made me uptight. I need to chill-out, I need to relax. But I got nothing with me...no keys, no musical instruments of any kind. What to do?
Well, being a Renaissance Man (and his lady being a Renaissance Lady), my friends are raising their very young children delightfully, with full engagement with language and nature and arts and music. So, while their young ones might still be a bit small for a proper Moog, they are not too small for the timeless power of an all-in-one Casio. As can been seen, their particular Casio SA-76 is clearly Hello Kitty approved.
Looking at this synth, you might not be impressed. Sure, the keys on this smokin' axe might be miniature, but my joy in having something -- anything -- to calm my traveler's nerves was anything but miniature. Each one of its 26 little ivories and 18 little ebonies was a tender salve to my travel pains.
We all know that the draw of a classic Casio is the depth of its pre-programmed beats. And I was not disappointed. Oh, "POPS", who knew that if you dropped the Casio's Tempo down to "4", your kicks would thump and your hi-hats would snap in such Hip-Hop-Horray that my stresses would be forgotten.
Then, by incrementing the pattern (#5, yes #5!), speeding the beat a bit, dialing in a tasty organ, who knew that the Casio would become a magical teleportation device delivering me to my musical happy place. And who knew that, on that day at least, my musical happy place would be Rockin' the Casio!
| The Classic Casio SA-76. |
Well, being a Renaissance Man (and his lady being a Renaissance Lady), my friends are raising their very young children delightfully, with full engagement with language and nature and arts and music. So, while their young ones might still be a bit small for a proper Moog, they are not too small for the timeless power of an all-in-one Casio. As can been seen, their particular Casio SA-76 is clearly Hello Kitty approved.
Looking at this synth, you might not be impressed. Sure, the keys on this smokin' axe might be miniature, but my joy in having something -- anything -- to calm my traveler's nerves was anything but miniature. Each one of its 26 little ivories and 18 little ebonies was a tender salve to my travel pains.
| The Key to Casio Appeal...the Backing Beats. |
Then, by incrementing the pattern (#5, yes #5!), speeding the beat a bit, dialing in a tasty organ, who knew that the Casio would become a magical teleportation device delivering me to my musical happy place. And who knew that, on that day at least, my musical happy place would be Rockin' the Casio!
Tuesday, September 3, 2013
First PCB - MCP4922 DAC
I've done it. I've made the leap. I've designed my first PCB. Yay!
The purpose of my new PCB is to be a breakout board for the MCP4922 DAC. This is a 2-channel, 12-bit DAC that I've used for previous projects including: (1) a pitch CV quantizer for my theremin, (2) a pitch CV corrector for my ribbon controller, (3) a CV recorder/looper for my Korg Mono/Poly, and (4) an Arduino wavetable oscillator. It's this latter project -- the wavetable oscillator -- that I'm looking to resurrect.
After completing the schematic, I switched Eagle over to its PCB layout mode. With a friend's help on how to use the program, I whipped out the design above. Note that the traces use a few different widths...some are fat and some are skinny. The inconsistency is my fault and it is only partly by design. The default trace size is very thin. I thought it important that the power and ground traces be thicker, especially between the IC and the decoupling caps. So, I thickened those particular traces by hand. I did not do a great job. In the future, I'll try Eagle's "nets" feature so that the trace thickness is more automated.
![]() |
| Top and Bottom Illustrations of my PCB (from OSH Park) |
I'm eventually looking to make six of these wavetable oscillators -- one for each voice of my Korg Polysix. On my previous projects, I just wired up each DAC individually by hand on some proto-board. But, when making six, that's just too full of error possibilities. So, I designed my first PCB to simplify the construction of six units. This simple first board will be a stepping stone to my actual goal, which is to build a bigger board that includes two of these DACs (permitting 4 channels of audio and/or CV outputs) along with an Arduino-compatible AVR microcontroller to drive the DACs. All of this will be on one PCB. For a guy who has never designed a PCB before, I figured that it would be better to start smaller...such as with this MCP4922 breakout board.
![]() |
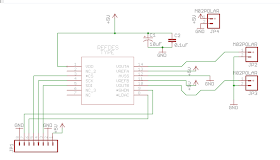
| Schematic that I Created in Eagle 6.5 |
For software to do the PCB design, I chose to use CadSoft Eagle. I hear that Design Spark might be a better choice (also free, but with fewer constraints than Eagle), but most of the bigger DIY electronics sites (Sparkfun, Adafruit) seem to provide their designs and models in Eagle, so I went with that.
Any PCB design starts with defining the schematic for the circuit that you want to turn into a PCB. Since I'm just doing a breakout board, the schematic ought to be very simple since their are so few components. The primary elements are just the IC in the middle and some connectors (or through-hole solder points) around the periphery. As you can see in the schematic above, I all the input signals to the DAC come in via an 8-pin header on the bottom left (I only needed 7 pins, but the PCB model for the 8-pin looked better). As for the outputs of the DAC, I brought its two outputs to separate 2-pin headers, as shown on the right side of the schematic. Pretty straight-forward.
In addition to the connectors around the periphery, it is common for a breakout board to include those supporting components (capacitors and resistors) that are necessary for every likely usage of the chip. Looking at the chip's datasheet, I see that it always suggests that you use a couple of caps for power supply decoupling, so I included 0.1 uF and 10 uF capacitors in my design. Also, after looking through the datasheet, I decided that I was never going to want to change the reference voltages applied to the chip, so I just tied those pins to the power supply, which the datasheet said was fine.
The centerpiece of this design is, of course, the MCP4922 chip itself. Note that labeling on its symbol is poor ("REFDES TYPE", what is that?). The problem is either that I don't know how to use Eagle (which is true) or that the device model itself is poor because it was robo-translated to Eagle format from the generic format provided by Microchip. When I was done, I found a model for the MCP4922 in the Adafruit Eagle library. I should have used that version of the model instead. But, what's done is done.
![]() |
| 2-Layer PCB Design as Performed in Eagle. Red traces are on the top layer. Blue are on the bottom. |
You'll also note that everything on the PCB is through-hole, except for the two caps, which are SMT (surface mount). This will be my first time soldering SMT. Caps are pretty easy, so this should be good training for me. If it goes well, maybe I'll use more SMT for my future, bigger circuits.
After completing the PCB layout, I had to choose where to get the board manufactured. Being a fan of Sparkfun, I remembered one of their blog posts that talked about their BatchPCB service being merged with OSH Park. So, I checked out OSH Park and it looked like a pretty good deal (2-layer board for $5 per square inch, and you get three copies). A key benefit for me was that OSH Park allows you to upload your Eagle file directly, without going through the error-prone process of exporting Gerber files. For a newbie like me, that's outstanding.
After completing the PCB layout, I had to choose where to get the board manufactured. Being a fan of Sparkfun, I remembered one of their blog posts that talked about their BatchPCB service being merged with OSH Park. So, I checked out OSH Park and it looked like a pretty good deal (2-layer board for $5 per square inch, and you get three copies). A key benefit for me was that OSH Park allows you to upload your Eagle file directly, without going through the error-prone process of exporting Gerber files. For a newbie like me, that's outstanding.
Before sending my PCB design to OSH Park, I downloaded their DRU file for Eagle, which specifies all of the design limits used in their manufacturing process. This is important to ensure that your design can actually be fabricated. When I ran the DRU check on my PCB,Eagle reported some errors with my design. Mainly it saw that all of my "text" was assigned to the wrong layer. If I didn't change anything, my "text" was actually going to be printed copper traces on the same layers as the rest of my traces. This would have shorted everything out! Oops! Thank you DRU check! So, I corrected the problem by moving my text to the correct layer ("21" in Eagle) and re-ran the DRU check. Now everything was good.
I uploaded my design to OSH Park. After processing the Eagle file, the OSH Park page produces a bunch of images of my board (like the one at the top of this post) so that I could check the design. I noticed that some text was written wrong, so I fixed that in my Eagle file and uploaded the design again. I iterated like this 3 or 4 times before I was happy. When I was eventually satisfied, I accepted the design. It's going to be $5.85 for three copies and the shipping is free. What a deal!
Now I wait for them to arrive. And to see what design errors I made. Isn't this hobby fun!?!
(Oh, I shared my PCB design on OSH Park. If you're curious, you can see it here.)
Follow-Up: The PCB's have arrived! Check it out here.
Follow-Up: I've assembled the PCB. Check it out here.
Follow-Up: I've tested the PCB. It works! Yay! Check it out here.
Follow-Up: I've designed my second PCB. Much more complicated. You can check out the story here.
Follow-Up: The PCB's have arrived! Check it out here.
Follow-Up: I've assembled the PCB. Check it out here.
Follow-Up: I've tested the PCB. It works! Yay! Check it out here.
Follow-Up: I've designed my second PCB. Much more complicated. You can check out the story here.


